1. Europäische Gehörlosen-Jugendspiele (European Deaf Youth Games - EDYG)
18.08. - 22.08.2026 in Hannover

Allgemeine Informationen
Der Deutsche Gehörlosen Sportverband freut sich sehr, dass ihm die Ausrichtung der 1. Europäischen Gehörlosen-Jugendspiele (EDYG2026) übertragen wurde, die vom 18.08. bis 22.08.2026 in Hannover stattfinden werden.
Wir heißen alle jungen Sportlerinnen und Sportler aus ganz Europa zu einem multikulturellen Sportereignis in Hannover willkommen.
Die Stadt Hannover ist die Hauptstadt des Bundeslandes Niedersachsen. Sie ist eine Metropole im Norden Deutschlands, die für ihre zahlreichen Messen bekannt ist, darunter die „Hannover Messe“ als weltweit führende Industriemesse.
Teilnahmealter
Die Geburtsjahrgänge 2008 bis 2012 können teilnehmen.
Altersgrenzen in Einzelsportarten (Schwimmen und Leichtathletik)
In Ausnahmefällen gelten für bestimmte Sportarten andere Altersgrenzen. Dies betrifft die Einzeldisziplinen Leichtathletik und Schwimmen, bei denen es sich um kontaktlose Sportarten handelt:
• Leichtathletik: Teilnahmeberechtigt sind Athleten, die zwischen 2008 und 2013 geboren sind.
• Schwimmen: Teilnahmeberechtigt sind Athleten, die zwischen 2008 und 2014 geboren sind.
Diese erweiterten Altersspannen gelten aufgrund des fehlenden Körperkontakts und des geringeren Verletzungsrisikos ausschließlich für diese beiden Einzelsportarten.
Die Wettkämpfe können stattfinden, wenn aus
Mannschaftssportarten: mindestens 4 Mannschaften teilnehmen
Einzelsportarten: mindestens 4 Athleten aus mindestens 2 Ländern teilnehmen
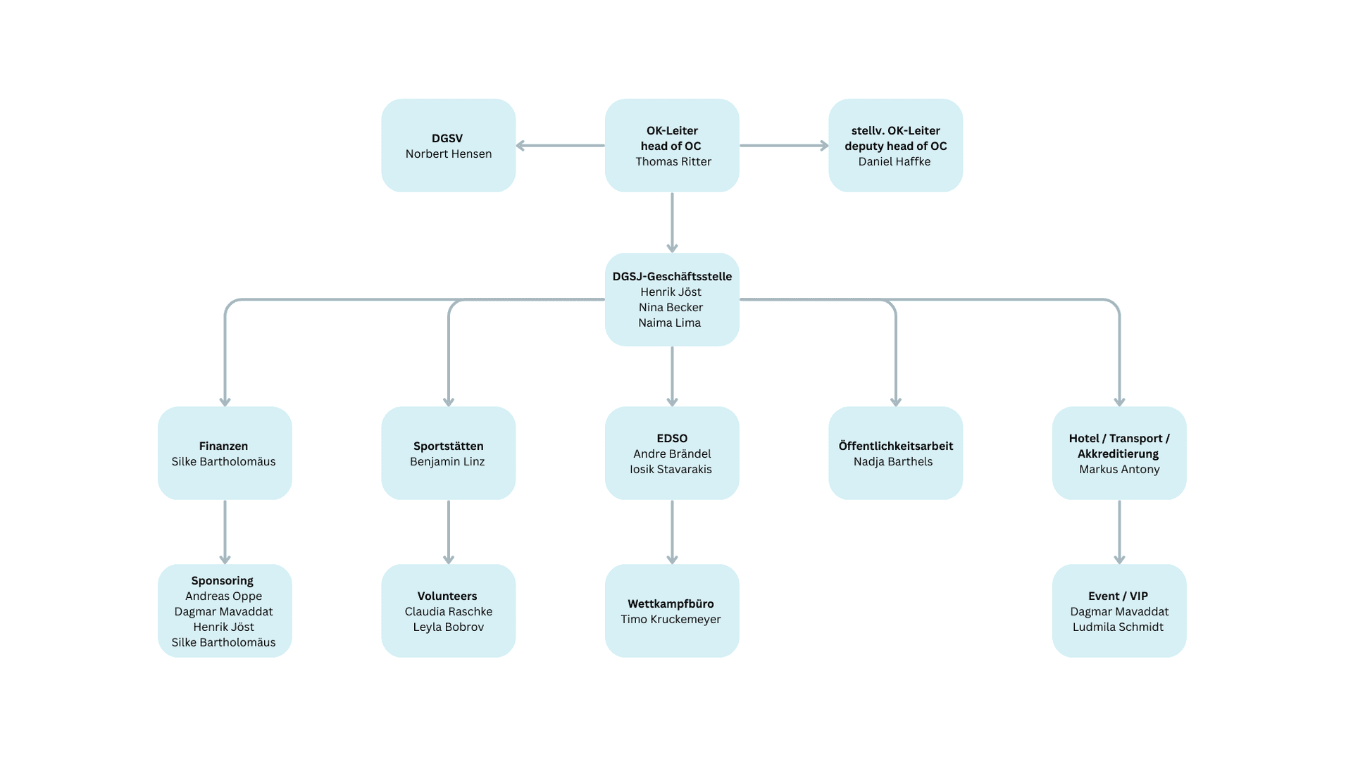
Organisationskomitee
OK-Leiter: Thomas Ritter
2. OK-Leiter: Daniel Haffke
OK-Gesamtkoordinator: Henrik Jöst
OK-Koordinatorin: Nina Becker
OK-Sportstätten: Benjamin Linz
OK-Hotel: Markus Antony
OK-Finanzen: Silke Bartholomäus
Wettbewerbsbüro des OK: Timo Kruckemeyer
OK Hotel / Transport / Akkreditierung: Markus Antony
OK Freiwillige: Claudia Raschke-Gasimov, Leyla Bobrov
OK Öffentlichkeitsarbeit: Nadja Barthels
OK Veranstaltungen / VIP: Dagmar Mavaddat, Ludmila Schmidt
OK Sponsoren / Stiftungen: Andreas Oppe

Allgemeine Informationen
Der Deutsche Gehörlosen Sportverband freut sich sehr, dass ihm die Ausrichtung der 1. Europäischen Gehörlosen-Jugendspiele (EDYG2026) übertragen wurde, die vom 18.08. bis 22.08.2026 in Hannover stattfinden werden.
Wir heißen alle jungen Sportlerinnen und Sportler aus ganz Europa zu einem multikulturellen Sportereignis in Hannover willkommen.
Die Stadt Hannover ist die Hauptstadt des Bundeslandes Niedersachsen. Sie ist eine Metropole im Norden Deutschlands, die für ihre zahlreichen Messen bekannt ist, darunter die „Hannover Messe“ als weltweit führende Industriemesse.
Teilnahmealter
Die Geburtsjahrgänge 2008 bis 2012 können teilnehmen.
Altersgrenzen in Einzelsportarten (Schwimmen und Leichtathletik)
In Ausnahmefällen gelten für bestimmte Sportarten andere Altersgrenzen. Dies betrifft die Einzeldisziplinen Leichtathletik und Schwimmen, bei denen es sich um kontaktlose Sportarten handelt:
• Leichtathletik: Teilnahmeberechtigt sind Athleten, die zwischen 2008 und 2013 geboren sind.
• Schwimmen: Teilnahmeberechtigt sind Athleten, die zwischen 2008 und 2014 geboren sind.
Diese erweiterten Altersspannen gelten aufgrund des fehlenden Körperkontakts und des geringeren Verletzungsrisikos ausschließlich für diese beiden Einzelsportarten.
Die Wettkämpfe können stattfinden, wenn aus
Mannschaftssportarten: mindestens 4 Mannschaften teilnehmen
Einzelsportarten: mindestens 4 Athleten aus mindestens 2 Ländern teilnehmen
Organisationskomitee
OK-Leiter: Thomas Ritter
2. OK-Leiter: Daniel Haffke
OK-Gesamtkoordinator: Henrik Jöst
OK-Koordinatorin: Nina Becker
OK-Sportstätten: Benjamin Linz
OK-Hotel: Markus Antony
OK-Finanzen: Silke Bartholomäus
Wettbewerbsbüro des OK: Timo Kruckemeyer
OK Hotel / Transport / Akkreditierung: Markus Antony
OK Freiwillige: Claudia Raschke-Gasimov, Leyla Bobrov
OK Öffentlichkeitsarbeit: Nadja Barthels
OK Veranstaltungen / VIP: Dagmar Mavaddat, Ludmila Schmidt
OK Sponsoren / Stiftungen: Andreas Oppe
Information in English
1st European Deaf Youth Games
General Information
The German Deaf Sports Federation is very pleased having been awarded with the host of the 1st European Deaf Youth Games – (EDYG2026) – taking place from 17.08. - 23.08.2026 in Hanover.
We welcome all young athletes from all over Europe to a multi-cultural sports event in the Hanover.
The City of Hanover is the capitol of the German federal state Lower Saxony. It is a metropolis in northern Germany famous for its numerous trade fairs with the “Hannover Messe” as the world’s leading trade fair for industry.
Age participation
Year of birth 2008 to 2012
Age Limits in Individual Sports (Swimming and Athletics) In exceptional cases, different age limits apply to specific sports. This concerns the individual disciplines Athletics and Swimming, which are non-contact sports:
• Athletics: Athletes born between 2008 and 2013 are eligible to participate.
• Swimming: Athletes born between 2008 and 2014 are eligible to participate.
These extended age ranges apply exclusively to these two individual sports due to the absence of physical contact and the lower risk of injury.
Competitions can be held if
Team sports: at least 4 teams
Individual sports: at least 4 athletes from at least 2 countries
Organizing Committee
OC Chief: Thomas Ritter
2nd OC Chief: Daniel Haffke
OC Overall Coordinator: Henrik Jöst
OC Coordinator: Naima Lima
OC Sports Facilities: Benjamin Linz
OC Hotel: Markus Antony
OC Finances: Silke Bartholomäus
OC Competition Office: Timo Kruckemeyer
OC Hotel / Transport / Accreditation: Markus Antony
OC Volunteers: Claudia Raschke-Gasimov, Leyla Bobrov
OC Public Relations: Nadja Barthels
OC Events / VIP: Dagmar Mavaddat, Ludmila Schmidt
OC Sponsors / Foundations: Andreas Oppe

